定位 全国 箭头
当前城市: 全国
热门城市:
其他城市:
搜索
总票代 【北京】2025五月天【#5525回到那一天】25周年演唱会-北京站
时间:时间待定
场馆:北京市 | 国家体育场-鸟巢
郑州站
厦门站

该渠道不支持购买

您可以尝试去手机购买

大麦APP扫码购票

项目详情 购票须知 观演须知
演出介绍

公告

 

2025五月天【#5525回到那一天】25周年演唱会-北京站最新公告:

 

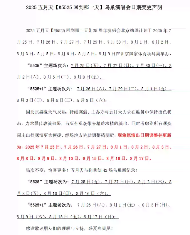
一、2025年8月15日、16日、17日三场舞台搭建基本无变化,左右两侧座位以及少量退票现可开放用于观演。该三场门票将于2025年8月12日12:25再次进行公开销售。

 

二、本次销售将不再受理任何形式的退换票。本场演出为实名制观演,无法转赠,请歌迷朋友们务必根据个人时间及行程安排谨慎购买。

 

三、座位说明:由于演出内容设计、灯光音响设计、舞台搭建的安全性要求、场地客观条件等不可估量的因素,且表演人员在舞台上是无规则走动而非固定站位的。所以,不可避免导致极少数位置出现“视线不良”或者“局部被遮挡”现象。如购票人成功完成购票,即代表已知晓并接受该现象。

 

感谢各位的理解以及对本次演出的关心和支持,祝大家观演愉快!

 

公告

 

2025五月天【#5525回到那一天】25周年演唱会-北京站最新公告:

 

一、2025年8月6日、8日、9日、10日四场舞台搭建基本无变化,左右两侧座位以及少量退票现可开放用于观演。该四场门票将于2025年8月4日12:25再次进行公开销售。

 

二、本次销售将不再受理任何形式的退换票。本场演出为实名制观演,无法转赠,请歌迷朋友们务必根据个人时间及行程安排谨慎购买。

 

三、座位说明:由于演出内容设计、灯光音响设计、舞台搭建的安全性要求、场地客观条件等不可估量的因素,且表演人员在舞台上是无规则走动而非固定站位的。所以,不可避免导致极少数位置出现“视线不良”或者“局部被遮挡”现象。如购票人成功完成购票,即代表已知晓并接受该现象。

 

感谢各位的理解以及对本次演出的关心和支持,祝大家观演愉快!

 

 

公告

 

2025五月天【#5525回到那一天】25周年演唱会-北京站最新公告:

 

一、2025年8月1-3日三场舞台搭建基本无变化,左右两侧座位以及少量退票现可开放用于观演。该三场门票将于2025年7月30日12:25再次进行公开销售。

 

二、本次销售将不再受理任何形式的退换票。本场演出为实名制观演,无法转赠,请歌迷朋友们务必根据个人时间及行程安排谨慎购买。

 

三、座位说明:由于演出内容设计、灯光音响设计、舞台搭建的安全性要求、场地客观条件等不可估量的因素,且表演人员在舞台上是无规则走动而非固定站位的。所以,不可避免导致极少数位置出现“视线不良”或者“局部被遮挡”现象。如购票人成功完成购票,即代表已知晓并接受该现象。

 

感谢各位的理解以及对本次演出的关心和支持,祝大家观演愉快!

 

公告

 

2025五月天【#5525回到那一天】25周年演唱会-北京站舞台搭建已基本完成,经现场再次评估,左右两侧座位以及少量退票现可开放用于观演。2025年7月25-27日的三场的门票将于2025年7月23日12:25再次进行公开销售。

 

本次销售将不再受理任何形式的退换票。本场演出为实名制观演,无法转赠,请歌迷朋友们务必根据个人时间及行程安排谨慎购买。

 

座位说明:由于演出内容设计、灯光音响设计、舞台搭建的安全性要求、场地客观条件等不可估量的因素,且表演人员在舞台上是无规则走动而非固定站位的。所以,不可避免导致极少数位置出现“视线不良”或者“局部被遮挡”现象。如购票人成功完成购票,即代表已知晓并接受该现象。

 

感谢各位的理解以及对本次演出的关心和支持,祝大家观演愉快!

 

【公告】

2025五月天【#5525回到那一天】25周年演唱会-北京站,预售期间产生的退票。将于2025年7月15日 12:25分(5525+1场次) 15:25分(5525场次),进行再次公开销售。

 

5525+1场次:7月26日(六)、8月1日(五) 、8月3日(日)、8月9日(六)、8月15日(五)、8月17日(日),预售期间产生的退票将于2025年7月15日12:25进行再次公开销售;

 

5525 场次:7月25日(五)、7月27日(日)、8月2日(六)、8月8日(五)、8月10日(日)、8月16日(六),预售期间产生的退票将于2025年7月15日15:25进行再次公开销售。

此次售出的门票延用原退票规则,原退票规则详见详情页

 

座位说明:由于演出内容设计、灯光音响设计、舞台搭建的安全性要求、场地客观条件等不可估量的因素,且表演人员在舞台上是无规则走动而非固定站位的。所以,不可避免导致极少数位置出现“视线不良”或者“局部被遮挡”现象。如购票人成功完成购票,即代表已知晓并接受该现象。

 

请阅读以上公告后谨慎购买。感谢各位的理解以及对本次演出的关心和支持,祝大家观演愉快!

 

曾走过无名,心在望成名

曾无人问津,到万人合鸣

 

MAYDAY 5525

倔鸟归巢    旗舰返场

回到北京鸟巢那一天  

 

以你之名    与我同行

共创43场鸟巢摇滚新纪录

 

✦  5大京喜   1起难忘  ✦

京喜1|双开主题   双重震撼   5525 / 5525+1

京喜2|环场巴士   首度鸟巢大巡航 

京喜3|盛夏狂欢   13场130万人热汗淋漓

京喜4|舞美升级   鸟巢特别版重磅巨献

京喜5|华丽歌单   首首细数25年回忆彩蛋     

 

5525   有你的鸟巢就知足

 

/

 

MAYDAY #5525 LIVE TOUR

五月天 [ 回到那一天 ]

25周年巡回演唱会

北京站.鸟巢环场版

 

 

演出场次|

 

∷∷  5525  ∷∷ 

回到最初   顺时光之旅

2025 / 7 / 25 (五).27 (日)|8 / 2 (六).8 (五).10 (日).16(六)

 

∷∷  5525+1  ∷∷ 
预约未来   逆时光之行
2025 / 7 / 26 (六)|8 / 1 (五).3 (日).6(三).9 (六).15 (五).17 (日)

 

演出场地|北京国家体育场 (鸟巢)

 

 

回忆有你的那些吉光片羽

都是我们相聚鸟巢的原因

 

盛夏鸟巢,不见不散

 

 

☆ 5比殊荣 ☆  创意声光舞台   屡获国际大奖肯定

☆ 5与伦比 ☆  球体巨型LED   13,000片16K像素

☆ 5懈可击 ☆  必看舞美   6.5亿精致打造软硬件

☆ 5艺超群 ☆  万人魔幻图腾   荧光棒绑定点控视效

 

 

有一种友情叫做五月天

有一种回忆叫做我们

 

一步步细数回忆旅途,一幕幕纹上时间刻度,25年一路任性前行,与你为五。有你的每一天,都是五月天想回去的那一天。CMC Live与相信音乐共同宣布五月天带来13场盛举「MAYDAY #5525 LIVE TOUR 五月天 [ 回到那一天 ] 25周年巡回演唱会」北京站.鸟巢环场版,双主题[5525]回到最初 顺时光之旅 2025 / 7 / 25 (五).27 (日)|8 / 2 (六).8 (五).10 (日).16(六)、[5525+1]预约未来 逆时光之行2025 / 7 / 26 (六)|8 / 1 (五).3 (日).6(三).9 (六).15 (五).17 (日),于北京国家体育场 (鸟巢),搭乘5525时光机,有你有我回到那一天。球型巨幕、环场巴士、精致舞美搭配盛夏星空,共同筑起无限绝美五月天音乐时光旅程。

 

 

五位憨人与一份倔强

9度叩关43场430万人鸟巢摇滚新纪录

 

搭乘音乐时光机,任意门开启五月天的多重宇宙,从第1天到第9125天,你想回到有五月天的哪一天?细数25年,9张专辑,3部演唱会电影,2部纪录电影,12个主题巡回演唱会,都是五月天因音乐而生,为LIVE而活的印记。25年来一路用LIVE贯彻快乐,累积至2024年底总共589场大型演唱会。五月天 [ 回到那一天 ] 25周年巡回演唱会从台中站开演,5525时光机一路飞行高雄、香港、北京、深圳、太原、武汉、成都、上海、桃园、新加坡、澳洲 Sydney、美国 Las Vegas、天津、香港、哈尔滨等回忆之城,走过71场次超过300万人次笑泪交织感动时间线。北京鸟巢连开13场空前新高,9度叩关43场430万人鸟巢摇滚新纪录,是每一位乐迷的支持与陪伴,携手五月天成为华语乐坛纪录保持王者乐团!五月天演唱会传奇诗篇,因为有你双向奔赴而不凡,而珍贵。

 

 

携手必应创造、仙草影像  

再造「5懈可击」视听舞美感官

13,000 片LED 球体屏幕  

360度幻化多变25周年音乐脉络

 

五月天在出道满25周年的重要里程碑,从舞台到曲目都紧扣一路以来的音乐轨迹,歌单集结第一张《五月天第一张创作专辑》到第九张《自传》的代表作,每一首都足以代表「每个人心中都有一首五月天」。舞台携手必应创造、仙草影像再次打造「5懈可击」的音乐、声光、视讯飨宴,主舞台上巨大LED球型的「天外有天时光机」,另有五颗飘浮「神的孩子都在跳5球」做视觉延伸,共使用了13,000片特别订制特殊规格的360度环绕三维曲面球体LED显示屏组合而成。视觉系统的规划,以Disguise多媒体服务器整合输出相当于整体宽面为16K像素,呈现最精致画质,创造出「5与伦比」视听觉的完美效果,成为极具纪念意义的动人演出。

 

 

一生一次五月天

加入五月天永远不会太迟

 

或许你是和自己纪念25年来的第数不清场五月天,

又或你是和情人、家人、孩子看的第一场五月天,

请带着你的姓名与故事,

回到属于你和五月天的那一天,

共创属于我们新的那一天!

购票须知

退票/换票规则

  • 本项目支持有条件退款,具体可申请退票的期间、退票手续费等退票条件以项目主办方提供的退票政策为准,详见服务说明或项目详情页公示的退票政策。

儿童购票

  • 儿童一律凭票入场

发票说明

  • 演出开始前,去【订单详情页】提交发票申请。我们会将电子发票发送至您的邮箱。

异常排单说明

  • 对于异常订购行为,大麦网有权在订单成立或者生效之后取消相应订单。异常订购行为包括但不限于以下情形: (1)通过同一ID订购超出限购张数的订单。 (2)经合理判断认为非真实消费者的下单行为,包括但不限于通过批量相同或虚构的支付账号、收货地址(包括下单时填写及最终实际收货地址)、收件人、电话号码订购超出限购张数的订单。

温馨提示

  • 1.购买前请您提前规划好行程,做好相应准备,以免影响您的正常观演,感谢您的理解和配合。2.若演出受不可抗力影响延期或取消,大麦将对演出票订单按照项目官方通知方案进行处理,其他因观演发生的费用需由您自行承担。
观演须知

演出时长

  • 约120分钟(以现场为准)

入场时间

  • 请于演出前约120分钟入场

最低演出曲目

  • 约20首歌

最低演出时长

  • 不低于120分钟

禁止携带物品

  • 由于安保和版权的原因,大多数演出、展览及比赛场所禁止携带食品、饮料、专业摄录设备、打火机等物品,请您注意现场工作人员和广播的提示,予以配合

寄存说明

  • 无寄存处,请自行保管携带物品,谨防贵重物品丢失。

大麦网初始开售时全场可售门票总张数

  • 5525+场次共86496张,5525场次共95496张

重要提示

  • 演出现场气氛热烈,请您务必根据自身身体状况酌情是否购票参与观演,特别是患有心脏类疾病、急性心脑血管疾病、心肌炎、高血压等相关疾病的人群,请您务必遵照医嘱,结合病史及个人身体状况进行观演,观演期间请自行承担身体健康相关责任。
查看座位图
条件退
本项目支持有条件退款,若需要收取退票手续费,将以用户实际支付票款为基准收取。基于项目主办方提供的退票政策不同,具体可支持用户申请退款的情形请详见该项目详情页退票政策相关说明或公告。
电子发票
发票开具方:北京大麦文化传媒发展有限公司
本项目支持开具电子发票。需要在演出开始前在订单详情页提交发票申请,一般演出结束后1个月左右开具并发送至您的邮箱。
手机扫一扫 下单更快捷